Free trackplanning software?
#46
KevinKrey Wrote:Im not sure how to get a map of the layout area up here. I think paint might be the best thing to try.

Or you can just use XtrkCad, if you are using that anyways - draw up your room using lines and distance markers, export drawing to a BMP graphical file using File | Export (there is an option on the export popup for leaving the check marks every foot on the axis of the drawing), and then convert that BMP file to an JPG in some way - e.g. using Microsoft Paint.


Smile,
Stein
Reply
#47
steinjr Wrote:
KevinKrey Wrote:Im not sure how to get a map of the layout area up here. I think paint might be the best thing to try.

Or you can just use XtrkCad, if you are using that anyways - draw up your room using lines and distance markers, export drawing to a BMP graphical file using File | Export (there is an option on the export popup for leaving the check marks every foot on the axis of the drawing), and then convert that BMP file to an JPG in some way - e.g. using Microsoft Paint.


Smile,
Stein

You lost me already. This might take a while. Icon_lol
Reply
#48
Something like this?


.xtc   ehs room.xtc (Size: 40.21 KB / Downloads: 44)

And the xtrakcad file. Feel free to design a N Scale Coal Road Icon_lol

   
That light at the end of the Tunnel isn't heaven.........ITS A TRAIN!

My Railpictures.net Pictures
My Ramblings and Pictures
Reply
#49
KevinKrey Wrote:
steinjr Wrote:Or you can just use XtrkCad, if you are using that anyways - draw up your room using lines and distance markers, export drawing to a BMP graphical file using File | Export (there is an option on the export popup for leaving the check marks every foot on the axis of the drawing), and then convert that BMP file to an JPG in some way - e.g. using Microsoft Paint.


Smile,
Stein

You lost me already. This might take a while. Icon_lol


Setting up a drawing area - as big as room or bigger:

[Image: room_size_01.jpg]

[Image: room_size_02.jpg]

[Image: room_size_03.jpg]

[Image: room_size04.jpg]


Drawing in XtrakCad

[Image: room_linetools_01.jpg]

[Image: room_linetools_02.jpg]

[Image: room_linetools_03.jpg]

[Image: room_linetools_04.jpg]

Exporting bitmap from Xtrakcad

[Image: room_export_01.jpg]

[Image: room_export_02.jpg]

[Image: room_export_03.jpg]

[Image: room_export_04.jpg]

[Image: room_export_05.jpg]


Opening bitmap in MS Paint

[Image: room_paint_open_01.jpg]

[Image: room_paint_open_02.jpg]

[Image: room_paint_open_03.jpg]


Exporting a jpg from MS Paint

[Image: room_paint_export_jpg_01.jpg]

[Image: room_paint_export_jpg_02.jpg]


Then you upload your jpg image - either directly as an attachment to this forum, or put it on a webserver somewhere (e.g. Photobucket) and create a link to it.

All steps past the "export bitmap" has little to do with XtrkCad user gui, and can be replaced with any of a number of other ways to get an image from a bitmap to a jpg (image converters, screen capture tools etc).

I won't do a photo tutorial on how to upload images to the forum or to e.g photobucket right now - ask if you need one :-)

Smile,
Stein
Reply
#50
Hey Stein I wouldn't mind knowing how to upload images to the site,I'm geowing tired of servers.
Lynn

New Adventure <!-- l --><a class="postlink-local" href="http://bigbluetrains.com/forum/viewtopic.php?f=46&t=9245">viewtopic.php?f=46&t=9245</a><!-- l -->

Great White North
Ontario,Canada
Reply
#51
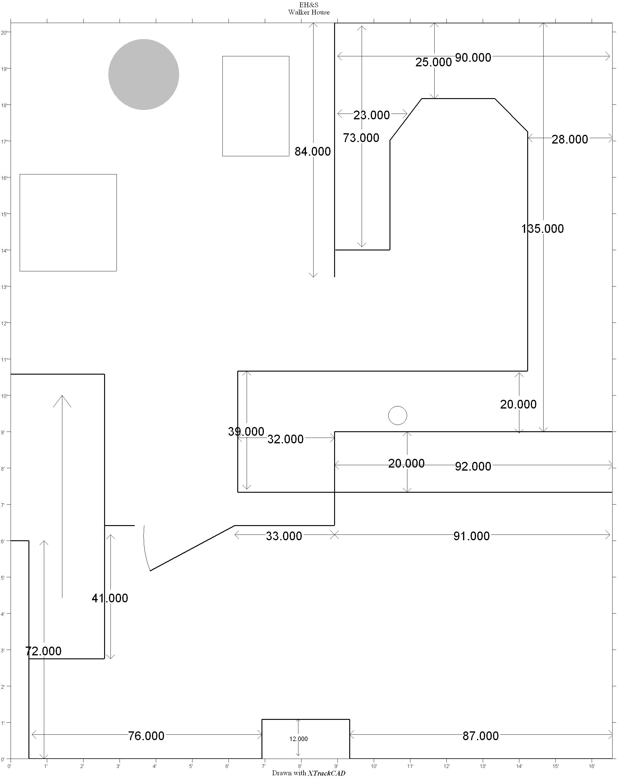
Kevin I opened up the file and found a rather neat twisted dog bone which is a very good start.I really only had a couple minutes this morning after nite shift to look at it but first thing I noticed is the left upper corner with avaailable realestate and I widened it some what. Are the bench work sizes accurate. Also are you intending to use atlas switches and what number switches?
[Image: kevinjpg.jpg]
Lynn

New Adventure <!-- l --><a class="postlink-local" href="http://bigbluetrains.com/forum/viewtopic.php?f=46&t=9245">viewtopic.php?f=46&t=9245</a><!-- l -->

Great White North
Ontario,Canada
Reply
#52
Ah thread hijacking at its best. The plan is actually the start of mine, not Kevin's. Ironiclly my name is Devin thoughSmile But yes the dimensions are within an inch or 2 and i plan on using the atlas switches on this layout.

/resume normal thread.
That light at the end of the Tunnel isn't heaven.........ITS A TRAIN!

My Railpictures.net Pictures
My Ramblings and Pictures
Reply
#53
Trains Winnipeg Wrote:Ah thread hijacking at its best. The plan is actually the start of mine, not Kevin's. Ironiclly my name is Devin thoughSmile But yes the dimensions are within an inch or 2 and i plan on using the atlas switches on this layout.

/resume normal thread.

Icon_lol
Lynn

New Adventure <!-- l --><a class="postlink-local" href="http://bigbluetrains.com/forum/viewtopic.php?f=46&t=9245">viewtopic.php?f=46&t=9245</a><!-- l -->

Great White North
Ontario,Canada
Reply
#54
Thanks for the help Stein! Ill have to look at it later though, tooo much to take in right now. In the last 58 hrs Ive gotten in over 37 hours of work, and am goin on no more than 7 hours of sleep. :| Atleast it will be good when I get paid!
Reply
#55
The last time I fiddled with XTrakCad, it had an option that let you select a layout shape and specify dimensions. I don't seem to see that option on the "updated version. I also do not see a library for Atlas Code 80 track - only code 55.

Can anyone straighten me out? :?
Reply
#56
MountainMan Wrote:The last time I fiddled with XTrakCad, it had an option that let you select a layout shape and specify dimensions. I don't seem to see that option on the "updated version. I also do not see a library for Atlas Code 80 track - only code 55.

I don't recall XtrkCad having the layout shape option, and I've been using it since version 1. Perhaps you've confused it with one of the other programs you've tried?

The Atlas code 80 stuff is in the atlasn.xtp parameter file.

MountainMan Wrote:Can anyone straighten me out? :?

A chiropractor, perhaps? Misngth
Reply
#57
LynnB Wrote:Hey Stein I wouldn't mind knowing how to upload images to the site,I'm geowing tired of servers.

Bottom of screen when writing a reply - click on tab "Upload attachment"

   

Click browse, select file, click OK.
Click on "Add" to get selected file attached to forum post

If you want the picture in the text instead of at the bottom, click on "inline" to put picture into text editing window:

   

Smile,
Stein
Reply
#58
Squidbait Wrote:
MountainMan Wrote:The last time I fiddled with XTrakCad, it had an option that let you select a layout shape and specify dimensions. I don't seem to see that option on the "updated version. I also do not see a library for Atlas Code 80 track - only code 55.

I don't recall XtrkCad having the layout shape option, and I've been using it since version 1. Perhaps you've confused it with one of the other programs you've tried?

The Atlas code 80 stuff is in the atlasn.xtp parameter file.

MountainMan Wrote:Can anyone straighten me out? :?

A chiropractor, perhaps? Misngth

No such atlas file included in latest version downloaded.

I was thinking more like Viagra.
Reply
#59
MountainMan Wrote:
Squidbait Wrote:The Atlas code 80 stuff is in the atlasn.xtp parameter file.

No such atlas file included in latest version downloaded.

File | Parameter files | Browse ?

Stein
Reply
#60
Should be there, it's supposed to be in the package.

Should be in the folder XTrkCAD4\params. As Stein said, you have to browse for the parameter file and load it. If it's not there,
Reply


Forum Jump:


Users browsing this thread: